首页
学院概况
学院要闻
学院介绍
现任领导
组织机构
师资队伍
博士风采
学院荣誉
联系我们
专业建设
专业介绍
人才培养
党团工作
党建工作
团学工作
优秀学生风采
招生就业
招生工作
就业工作
教科研成果
教学成果
科研成果
竞赛成果
实习实训
岗位实习
实习单位
工作室
名班主任工作室
建筑声学环境数智工程技术研究中心
您目前的位置:
首页
»
学院概况
»
学院荣誉
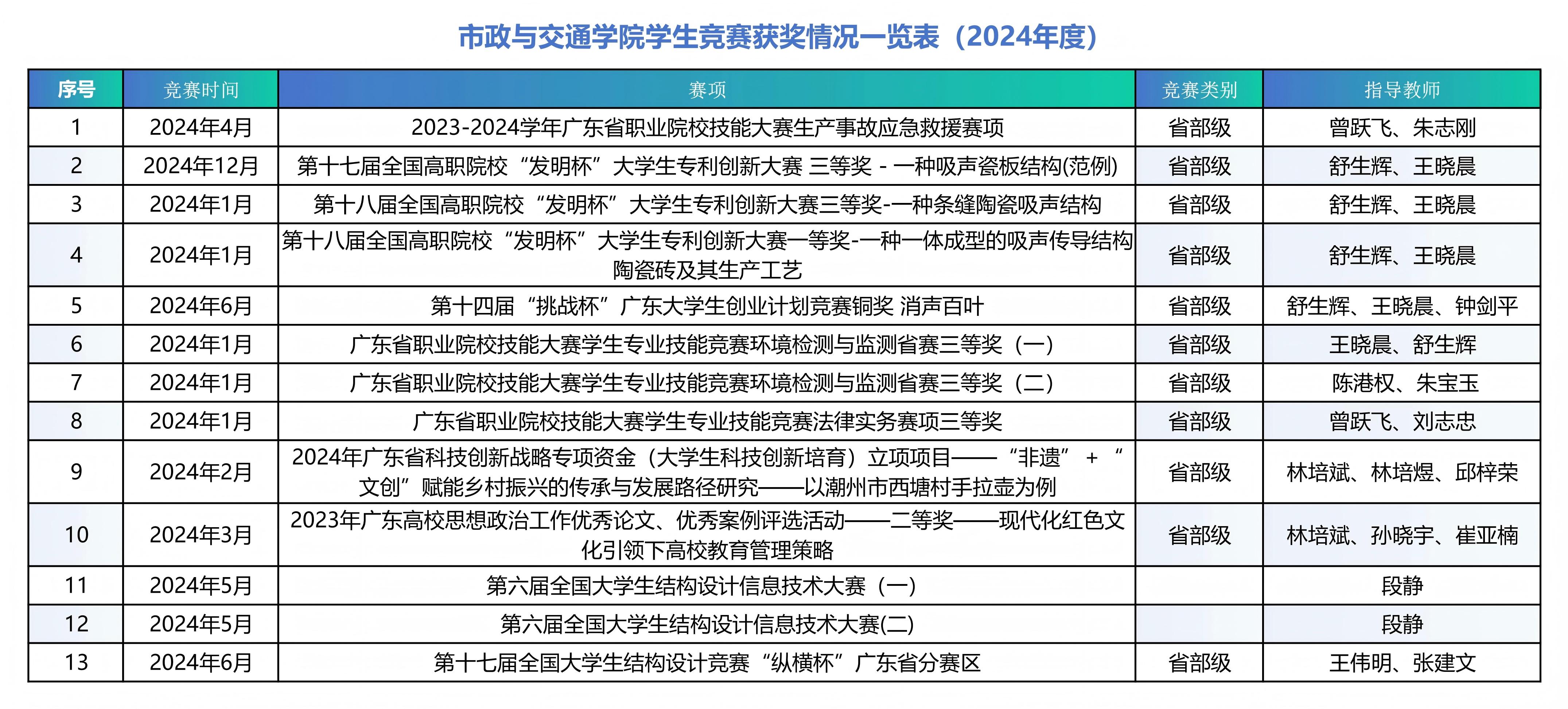
» 2024年度市政与交通学院学生竞赛获奖情况
2024年度市政与交通学院学生竞赛获奖情况
发布日期:2024-12-31